Blender 3D 2.70 绿色免安装版【Blender 2.70】中文版

工具助手大全
发表于 2025-03-29 23:48

Blender2.70是一款专业的3D动画制作软件,可以跨系统运行。目前支持GNU/Linux、MicrosoftWindows、FreeBSD、IRIX、MacOSX、Solaris、SkyOS等平台。Blender2.70还提供了许多新功能,包括初始支持的容量测量周期和更快的头发和纹理。运动跟踪器现在支持加权轨道,改进了平面跟踪,游戏引擎现在支持对象级细节。新用户界面项目的第一个结果也出现在这个版本中,经过几十次更改,界面更加一致和强大。这也是多线程依赖图的第一个版本,使得修改和限制计算在多个对象的场景中更快。

Blender2.70的新特点:

1、用户界面

工具栏现在有选项卡,可以根据类别组织工具,同时编辑多个按钮,如XYZ轴或颜色通道。转换工具现在有输入表达和单位模式。

2、游戏开发

混合器游戏引擎现在支持网格的离散级细节。对游戏开发者来说,增加了PhotoshopPSD文件的支持。

3、自由式NPR渲染

FreestylePythonAPI是使其成为一个高度可编程的NPR渲染引擎的重要部分,这个API已经被重组。

4、循环改进

循环现在已经开始支持绘制,包括发射,吸收和散射,绘制可用于渲染效果,如火、烟、雾、玻璃吸收,以及许多其他无法单独用表面网格表示的效果。

5、运动跟踪器

跟踪器现在可以加权,以保持结果的稳定。对飞机轨道工作流程进行了改进,使其易于控制。

6、建模

布尔修饰符有改进的斜面,螺丝和三角修饰符,斜面工具现在提供了对斜面轮廓和结果的更多控制,刀工具也得到了改进。

7、线程依赖图

引擎盖下的一个重要变化是线程依赖关系图。现在可以利用多核处理器的多个线程来计算。

8、更多特征

新增FCurves的标准化显示功能,更好地可视化面具和控制模型填充,重力选择雕刻,负纹理值支持矢量位移和一个灯数据阴影节点,以创建更多定制的NPR着色器。


1 打开文件夹
Blender 3D 2.70 绿色免安装版【Blender 2.70】中文版安装图文教程

(图 1)

下载后解压到文件夹,打开这个文件夹

2 根据系统位数打开文件夹
Blender 3D 2.70 绿色免安装版【Blender 2.70】中文版安装图文教程

(图 2)

根据你的系统位数打开相应的文件夹

3 打开应用程序
Blender 3D 2.70 绿色免安装版【Blender 2.70】中文版安装图文教程

(图 3)

软件是绿色免安装的,打开应用程序就可以使用

4 打开程序后的软件操作界面,要把语言设置为中文
Blender 3D 2.70 绿色免安装版【Blender 2.70】中文版安装图文教程

(图 4)

这是打开软件后的操作界面,语言默认是应用的,要设置为中文

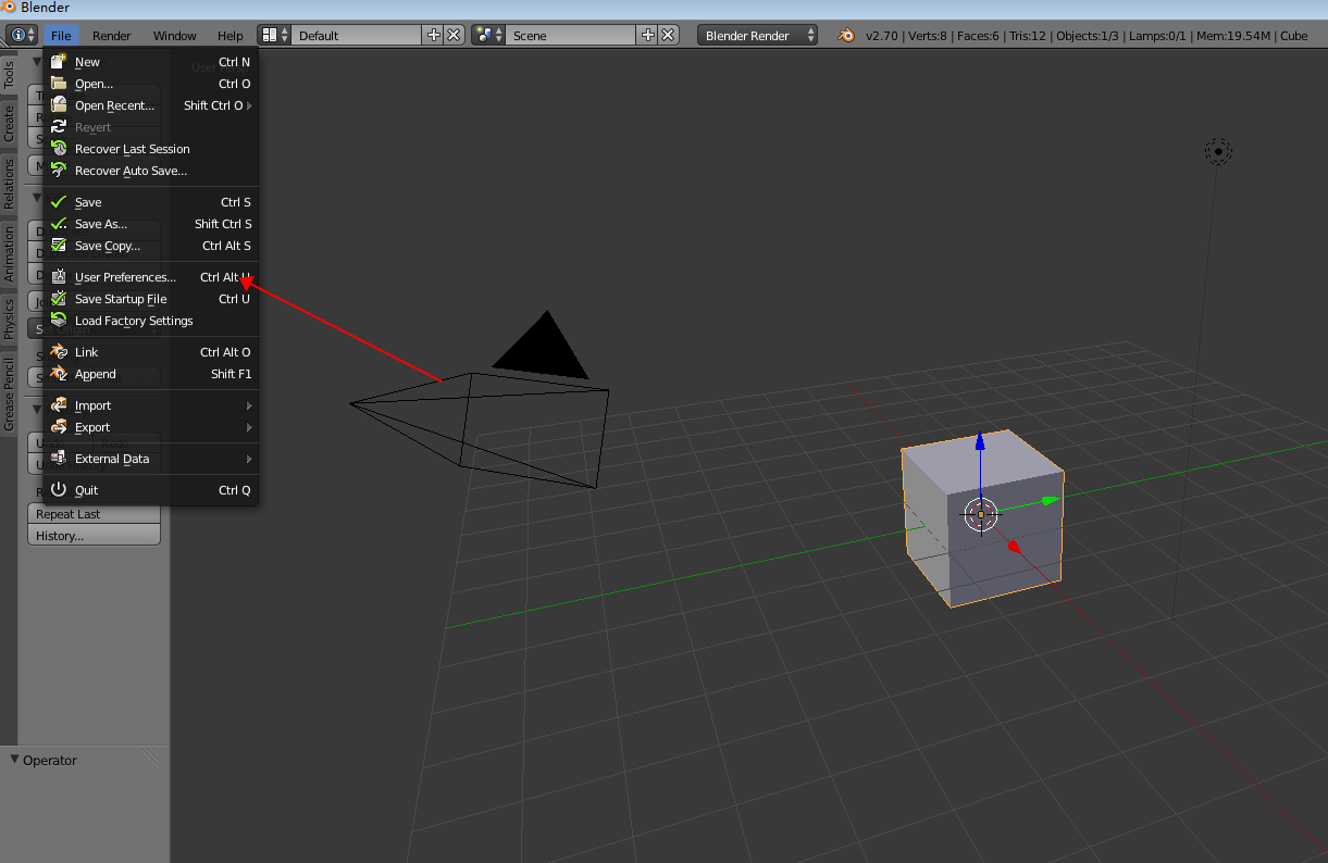
5 点击上方的工具栏
Blender 3D 2.70 绿色免安装版【Blender 2.70】中文版安装图文教程

(图 5)

依次点击上方的工具栏File-User Preference,进入设置界面

6 选择简体中文
Blender 3D 2.70 绿色免安装版【Blender 2.70】中文版安装图文教程

(图 6)

打开界面后,点击system,在右下角的language里面选择简体中文

7 设置中文后保存设置
Blender 3D 2.70 绿色免安装版【Blender 2.70】中文版安装图文教程

(图 7)

如图,依次选择简体中文,翻译选择界面,工具提示,新建数据,最重要的是保存用户设置

8 设置完成,显示中文
Blender 3D 2.70 绿色免安装版【Blender 2.70】中文版安装图文教程

(图 8)

保存设置退出后,软件的操作界面就是中文的了

End